无障碍
适老化模式
本站
全网搜
当前位置:
首页
>
专题专栏
>
专题报道
>
行政执法专栏
>
事后公开
>
市场监督管理局
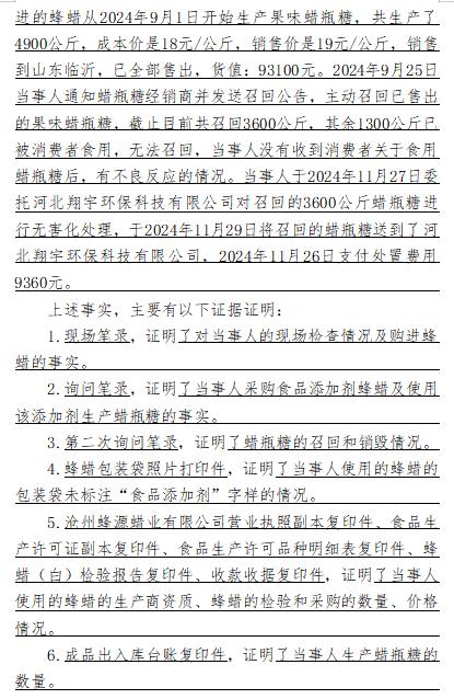
石家庄市金箭食品有限公司采购使用不符合食品安全标准的食品添加剂蜂蜡生产销售蜡瓶糖案 石藁市监处罚〔2024〕418号
河北百味佳食品有限公司采购使用不符合食品安全标准的食品添加剂蜂蜡生产销售蜡瓶糖案 石藁市监处罚〔2024〕419号
河北卓睿酒店管理有限责任公司经营未备案的Crabsong&JJ瑰柏松·茶研液体香皂案 石藁市监处罚〔2024〕448号
发布时间:2025-03-05
责任编辑:市场监督管理局
来源:
分享到:
QQ空间
豆瓣网
【字体:
大
中
小
】
打印
政策文件:
综合要闻
政务服务
政府信息公开
政民互动
品质藁城
专题专栏
当前位置:
首页
>
专题专栏
>
专题报道
>
行政执法专栏
>
事后公开
>
市场监督管理局
石家庄市金箭食品有限公司采购使用不符合食品安全标准的食品添加剂蜂蜡生产销售蜡瓶糖案 石藁市监处罚〔2024〕418号河北百味佳食品有限公司采购使用不符合食品安全标准的食品添加剂蜂蜡生产销售蜡瓶...
发布时间:2025-03-05
来源:
石家庄市金箭食品有限公司采购使用不符合食品安全标准的食品添加剂蜂蜡生产销售蜡瓶糖案 石藁市监处罚〔2024〕418号河北百味佳食品有限公司采购使用不符合食品安全标准的食品添加剂蜂蜡生产销售蜡瓶...
政策文件:
河北省人民政府
石家庄市人民政府
晋州市
新乐市
正定县
井陉县
无极县
深泽县
行唐县
灵寿县
平山县
赵县
元氏县
高邑县
赞皇县
井陉矿区
长安区
桥西区
新华区
裕华区
鹿泉区
栾城区
高新区
综合保税区
联系我们
|
网站地图
|
网站声明
主办:石家庄市藁城区人民政府
承办:石家庄市藁城区政府信息中心
冀ICP备字14000025号-1
网站标识码:1301820006
冀公网安备 13010902000213号